8月4日-5日,“建行杯”第七届吉林省国际“互联网+”大学生创新创业大赛落下帷幕,beat365唯一官方网站获得“5金6银7铜”的好成绩。

本次大赛以“我敢闯、我会创”为核心要素,持续引领高校人才培养模式变革,提升学生敢闯的素质、会创的能力。本次比赛分为高教主赛道、“青年红色筑梦之旅”赛道、职教赛道、国际赛道、萌芽赛道和产业命题赛道。
beat365唯一官方网站在本次“建行杯”第七届吉林省“互联网+”大学生创新创业大赛中广泛发动学院师生参赛,最终共派出27个项目参赛,并获5项金奖、6项银奖、7项铜奖的优异成绩。我校校长助理彭巍老师莅临线上路演现场进行指导。

beat365唯一官方网站自2021年3月份开始稳步开展项目孵化工作,由创意产业创新创业孵化平台牵头,在各学院、各教学部等单位的共同组织动员下,经过校赛省赛激烈角逐,《Slow fashion —— 打造校园慢时尚校园服装品牌》、《墨韵-AI中文书法字体自动生成系统》、《《境界传媒》-始于隅境界搏胜漫界》共3个项目获得高教主赛道金奖,《红色漫画红色动漫IP原创项目——动漫知“四史” 妙笔绘初心》、《圣地巡礼—数字旅游,赋能乡村振兴》共2个项目获得“青年红色筑梦之旅”赛道金奖。

我校参赛团队以突出的综合素质、符合市场的创意能力和精准的项目定位获得了专家评委的一致认可。充分展示了学校在学生创新思维培养、创业能力培养等方面取得的可喜成就。
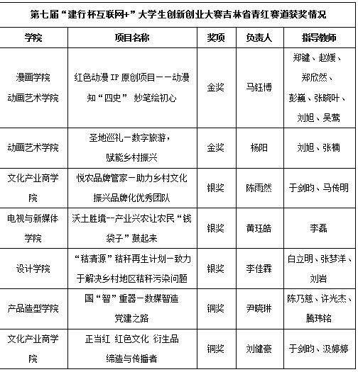
第七届吉林省“互联网+”大学生创新创业大赛beat365唯一官方网站省赛获奖信息


“互联网+”大学生创新创业大赛做为一年一度的双创盛会,比赛中取得的佳绩离不开同学与老师们背后的付出。接下来,我校将继续厚植创新创业土壤,汇聚创新动能,继续加大创业服务保障,全面构建学生共创、校友共创、师生共创的多维双创格局,推动我校“联合创业、融合发展”创新创业大体系的建设。全面推进服务地方经济和社会发展,为国家培养具备创新精神、创造能力、创业意识的优秀创新型人才。